前段时间的奔驰车主维权事件闹得沸沸扬扬引发了很多人的关注,而此次事件在今天终于落下了帷幕。北京奔驰销售服务有限公司今天下午6点发表声明,再次向客户诚挚道歉,并且表示涉事4S店的销售运营将暂停。

奔驰涉事4S店
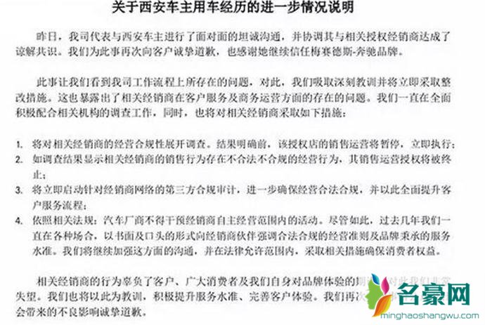
北京奔驰销售服务有限公司在发文中表示:此事让我们看到我司工作流程上所存在的问题,对此,我们吸取深刻教训并将立即采取整 改措施。这也暴露出了相关经销商在客户服务及商务运营方面的存在的问题。我们将以此为教训,积极提升服务水准、完善客户体验。我们再次对此事给公众及社会带来的不良影响诚挚道歉。

奔驰方面发表声明
而维权车主也在今天凌晨与西安利之星汽车有限公司达成和解协议,在协议中奔驰方面表示愿意更换同款新车,退金融服务费,支付交通补偿费一万元,并表示邀请车主及家人去德国参观工厂补办农历生日等。而维权车主对此也表示十分满意,并表示自己只想过正常的生活。

涉事4s店以被奔驰方面暂停运营
并且西安高新区市场监管部门还表示,涉事4S店的受到处罚远不止暂停运营这么简单。西安高新区市场监管部门表示该事件涉及违法违规问题,涉世车辆有关质量问题已经进入了鉴定程序,当检查结果公布之后将对其进行依法处理。
























