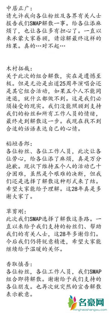
日本寿命最长且人气最旺的偶像男团SMAP陪伴了粉丝们长达28年时间,原本以为会一直这样陪伴下去却在前两天得到SMAP宣布解散的消息。该消息一出自然是引发了各路粉丝的伤心难过,而就在昨天还有消息曝出,除木村拓哉之外的四位成员将会重新组建新的组合,而昨晚,木村拓哉首度回应:真的很对不起。

木村拓哉


SMAP
1988年,日本杰尼斯事务所公开了最新一支男子偶像团体SMAP的全员名单,并迅速让他们以歌手的形式出道。因为整个组合都是十几岁的青葱少年,且长相清秀可人,在当时的日本引起全民轰动。从出道开始,SMAP就一直以高人气活跃于日本的各大舞台,尤其是木村拓哉更是风靡整个亚洲地区,在中国也有不少的粉丝。而随着他们年龄的增大,近几年的活动时间明显已经减少很多,合体的次数更是屈指可数,而就在8月14日,该经纪公司杰尼斯事务所宣布该组合正式解散,这个长达28年的神话也就此破碎一地。

SMAP成员道歉

SMAP
自解散之后,各界粉丝对这件事情造成的打击一时难以接受纷纷表示伤心难过,而这期间,成员们没有出来说话,公司也再无其他消息。就在近日,有媒体爆料称SMAP组合似乎除了木村拓哉之外将会以其他四位成员为主再次组建全新组合,而原因竟然是木村拓哉和其他成员之间的矛盾已经不可柔和。消息真假尚不可知,昨晚木村拓哉在参加某电台节目的时候也首度发声回应了这次的解散事件,他说:“这次SMAP的解散让大家感到难过,对此我感到很抱歉,虽然和大家一样把SMAP当做生活的一部分,现在我真的不知道该说什么,对所有SMAP的粉丝只有深深的抱歉,最后真的对不起。”

























